当前位置:首页 >> 新闻中心 >> 科技服务

医药行业政策大梳理(2017年终版)
日期:2018-03-08    浏览次数: 3495

医药行业政策大梳理(2017年终版)

 2018-02-25 chsfda 中食药监管信息网

医药行业政策大梳理

(2017年终版)

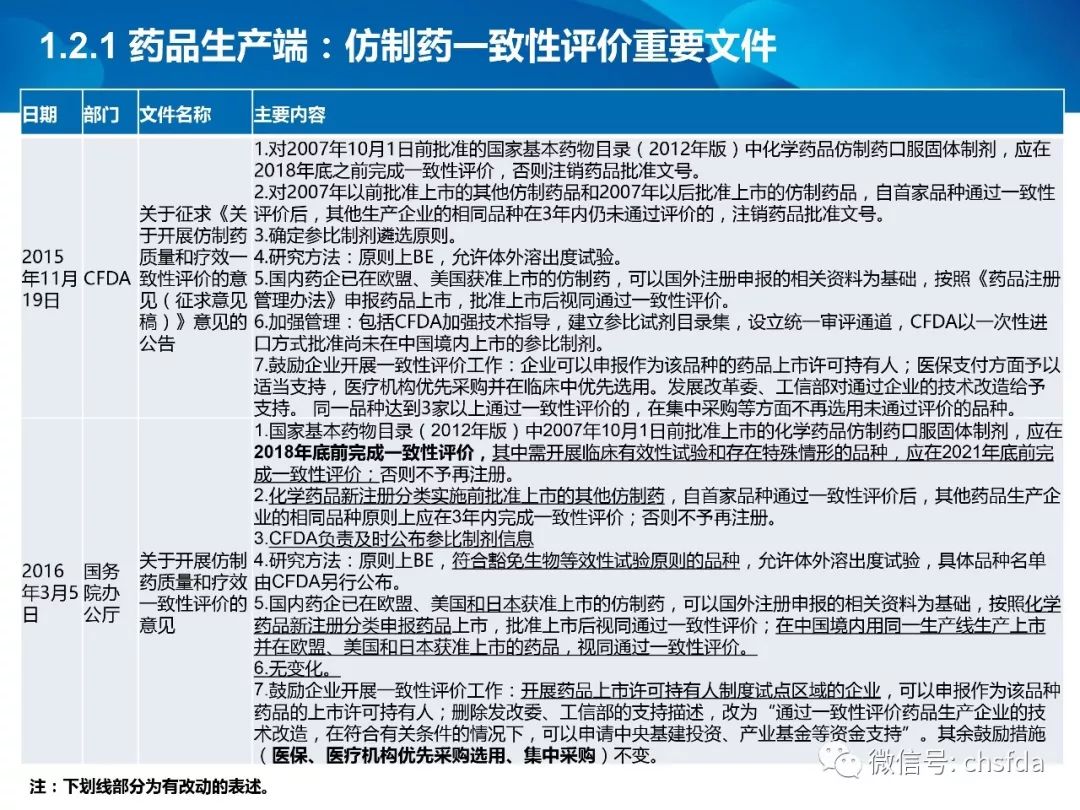
2015年以来,随着医改稳步推进,各类医药行业政策密集发布:

发布政策的主体多样:包括国务院、卫计委、食药监局、人社部、财政部、发改委、商务部、工信部等多个部门 ;

发布的政策数量多:根据我们不完全统计,不包括各省市发布的细则,2017年仅国家级发布文件已经超过300份;

本报告通过全面梳理2015——2017年药品、医疗、医保和流通四大领域的政策,有助于了解医药行业政策大背景、把握医改动向。

目录:

1、医药

1.1 药品研发

1.2药品生产

1.3 药品应用

目录:

2 医疗政策

2.1 公立医院改革

2.2 分级诊疗

2.3 社会办医

目录:

3 医保政策

目录:

4 医药流通

4.1采购

4.2 药价

4.3 批发

4.4 零售

风险提示:

加入ICH导致国内药企面临国际高标准冲击的风险;药企研发费用上升;药品一致性评价不达预期的风险;产品质量风险;企业资金成本提高的风险;医药行业反腐对药品销售的影响风险;医保控费压力增大的风险;医药分开进度低于预期;分级诊疗推进低于预期;政策推进低于预期;行业系统性风险。

 

 

 


上一篇:没有了!
下一篇:医药行业政策大梳理(2017年终版)
  • 友情链接:
Copyright © 2002-2022 泰州市药学会 版权所有    备案号:苏ICP备18014289号-1      您是第位访问者
地址:泰州市药城大道809号CMC综合楼 901室    电话:15805268866    传真:   邮箱:tzsyxh@qq.com   网址:http://www.jstzsyxh.com